Kants ethics is deontological not consequentialist. Learners should have the opportunity to discuss issues raised by Kants approach to ethics including.
Kant S Ethics Of Duty 3 Insights Form The Basis For His Theory An Action Has Moral Worth If It Is Done For The Sake Of Duty Duty An Action Is
His theory does not allow us to show favouritism for friends.

. -Creatures with reason are ends in themselves - not merely means to an end - and have intrinsic valuedignity. No normative ethical theory is entirely divorced from consequences. Whether or not Kantian ethics provides a helpful method of moral decision-making whether or not an ethical judgement about something being good bad right or wrong can be based on the extent to which duty is best served.
Kant applied a categorical imperative to determine the moral validity for a particular action. Kants approach was deontologicalabsolutist guided by moral absolutes. Kants ethics is best described as directed at finding a balance between being morally good and being happy.
Total effort should be put in to make a conscious moral decision. Kantian ethics refers to a deontological ethical theory ascribed to the German philosopher Immanuel KantThe theory developed as a result of Enlightenment rationalism is based on the view that the only intrinsically good thing is a good will. Deontological ethics or formalism can best be described as a _____ approach.
It is characterized by an emphasis on the rational endeavour of determining what is right. Having a will implies having the capacity to act on the basis of good reasons. In Kantian ethics the morality of an action is determined based on the reasons for our actions.
It is a purely rational theory-Human Rights - Kants theory provides a basis for Human Rights. A category of ethical theory that sees right action as doing ones moral duty. Kant has an interesting approach to ethics one that many people would agree with.
We know what is moral because of reason not intuition or experience of the world. He did not attempt to prescribe specific action but. The theory developed as a result of Enlightenment rationalism is based on the view that the only intrinsically good thing is a good will.
Explains Kants view of duty. Being happy or expedient and being good are one and the same. The fundamental principle of ethics the categorical imperative is a requirement of reason and is binding on all rational beings.
We must understand the concepts of a good will obligation duty and so on as well as their logical relationships to one another before we can determine whether our use of these concepts is justified. In particular attention to the inner morality of the individual is integral to achieving freedom see autonomy. Norman Bowie expounded on this as follows.
The Element also considers common objections to Kants ethics. According to the deontology theory people ought to adhere to their duties and obligations when analyzing an ethical dilemma and before making a decision. Meaning we should look at moral actions not by finding the good in the action but doing the action with goodness.
For utilitarians and Cicero there is no trade-off here. Right takes precedence over good. Second Kant thinks of willing as acting on the basis of a reason that is a purported justification for why that end appears worth bringing about.
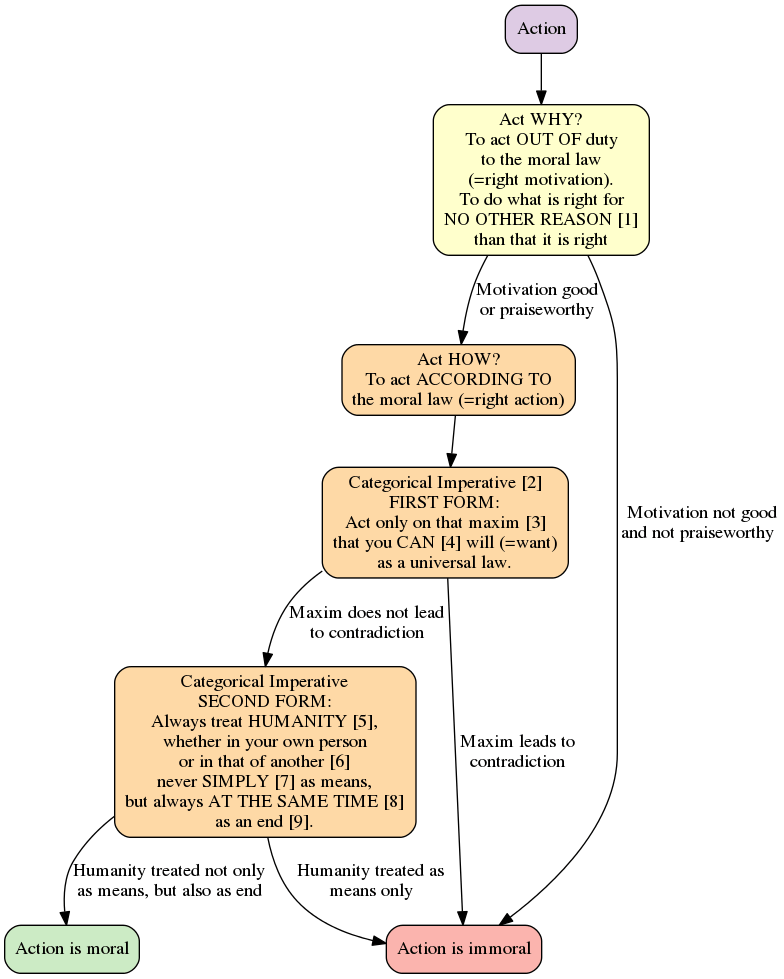
Contrary to Aristotle Kant believes ethics should be based on good will. Quential The _____imperative states that you act in such a way that you treat humanity yourself or another always the same-as an end and never simply as a means. An approach to moral questions deriving from the teachings and writing of the German philosopher Immanuel Kant 17241804.
As part of the Enlightenment tradition Kant based his ethical theory on the belief that reason should be used to determine how people ought to act. An action can only be good if its maxim the principle behind it is duty to the moral law. Question 10 5 5 points Deontological ethics or formalism can best be described as a _____ approach.
An action can only be good if its maxim the principle behind it is duty to the moral lawCentral to Kants construction of the moral law. Kants Argument We are to evaluate the morality of an action by focusing on the agents intentions rather than the results of the actions. We should make decisions based on what is moral not on our own desires or emotions.
5 5 points An _____ has no moral worth according to Kant. Click card to see definition. Answer 1 of 5.
Kant deontologist thought that the consequences of an act are simply irrelevant to the rightness or wrongness of an act. The first is that as Kant and others have conceived of it ethics initially requires an analysis of our moral concepts. This is an approach to ethics that says that the act of rightness or wrongness for that matter does not wholly depend on the badness or goodness of their consequences.
Kants view of duty is that we do a moral action due to the decision alone we do not do something because we wish to get pleasure from it but because it is our duty. This is hardly surprising given that morality is about what we do or what kind of person we are. Kant says we must not do a moral action in order for self pleasure for example to give to charity to feel nice but it is out.
Act only according to that maxim by which you can at the same time will that it should become a universal law. Trade-offs between these two goals are necessary in order to achieve a good but happy life. The Kantian Theory is strong on the duties that are considered categorical which when translated to the principle of ethics is referred to as categorical imperative.
-Autonomy - Kant has the greatest respect for human dignity and autonomy-Rational - Kant is not swayed by emotion. Of course sometimes our reason for some action may be a bad reason and the action is irrational or unreasonable. The Element provides an overview of Immanuel Kants arguments regarding the content of the moral law the categorical imperative as well as an exposition of his arguments for the bindingness of the moral law for rational agents.
Immanuel Kant believed in an objective right and wrong based on reason. Kantian ethics refers to a deontological ethical theory ascribed to the German philosopher Immanuel Kant. A stoic b non-consequential c virtuous d universal Question 11 5 5 points The __________imperative states that you act in such a way that you treat humanity yourself or another always the same-as an end and never.
Tap card to see definition. Although all of Kants work develops his ethical theory it is most clearly defined in Groundwork of the Metaphysic of Morals Critique of Practical Reason and Metaphysics of Morals.
Are You A Kantian Or Utilitarian Proprofs Quiz
Kantian Ethics Good Actions Have Intrinsic Value Actions Are Good If And Only If They Follow From A Moral Law That Can Be Universalized Ppt Download
0 Comments